瑞典大满贯:8月20日赛程公布!国乒小将迎战雨果,孙颖莎等人再登场
北京时间8月20日,乒乓球WTT欧洲大满贯瑞典站即将迎来正赛第四天的对决,国乒小将温瑞博即将阻击巴西世界冠军雨果,陈垣宇、陈熠分别迎战韩国名将吴晙诚、朱芊曦,其余场次也非常有看点,孙颖莎等人将再次亮相,精彩值得关注!更多详细安排请看下文。
本站比赛自8月14日开打,目前已经结束资格赛和正赛前三天的较量,国乒战绩有喜有忧,其中单打5人(林高远、向鹏、梁靖崑、钱天一、何卓佳)出局、5人(林诗栋、王曼昱、蒯曼、王艺迪、石洵瑶)晋级16强,双打2对组合(林诗栋/蒯曼、梁靖崑/温瑞博)全胜赢得开门红。
外协会方面,单打第二轮新增林昀儒、卡尔伯格等名将被淘汰,双打世界冠军组合法尔克/卡尔森一轮游,的确竞争激烈。
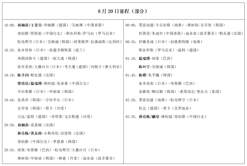
根据安排,第四个正赛日国乒将迎来9场对决,详情如下:
就实力而言,雨果无疑是接下来国乒单打要面对的最强对手,毕竟他在今年陆续打败了王楚钦、林诗栋、梁靖崑等世界冠军主力,拿到了世界杯单打冠军、世乒赛单打亚军,而与其对垒的温瑞博不过是一位18岁的年轻小将,想取胜恐怕会非常困难,需竭尽全力拼对手。
此外,吴晙诚也是一位劲敌,去年曾在亚锦赛上打败王楚钦获得男单铜牌,而陈垣宇最近的外战表现并不理想,希望他能顶住压力。
陈熠的对手朱芊曦同样具备很强的冲击力,一度成为韩国女乒世界排名最高的运动员,也曾与国乒主力孙颖莎、王曼昱等人恶战,虽然陈熠近期的表现很显眼,打败了孙颖莎、王曼昱、蒯曼、早田希娜等高手,但想拿下朱芊曦恐怕也不容易。

袁嘉楠、帕瓦德二人也是外协会的一线高手,前者更是赢过王曼昱、王艺迪等世界冠军,但总的来说二人的实力还是相对逊色于孙颖莎、陈幸同,想爆冷有难度。
国乒男双的压力非常大,此前已经连续6站非青少年国际比赛全军覆没,这次2对组合的实力都不是很强,刚成立的梁靖崑/温瑞博首轮大获全胜、第二轮将直面世乒赛亚军配对林昀儒/高承睿;至于小勒布伦/泊雷特的实力虽然不如勒布伦兄弟组合,但林诗栋/黄友政也未必能拿下。
至于女双孙颖莎/王曼昱的实力还是比较有保障的,二人过去就曾2次夺得世乒赛冠军,这次首秀的对手单晓娜/吴咏琳也不是很强,正常发挥的话应该能过关。
混双国乒首轮险些被爆冷一轮游,林诗栋/蒯曼打满5局才3-2逆转德国组合弗朗西斯卡/考夫蔓,在场上的状态与配合都有出现问题,期待他们能重振旗鼓、摆脱低迷。
外协会方面,除了雨果等名将以外,张本兄妹等高手也将亮相,有几场对决也非常值得关注,比如日韩主力早田希娜、申裕斌之间的对决等——随着比赛的推进,竞争肯定会越来越激烈,那就让我们一起坐等新的较量拉开帷幕吧!